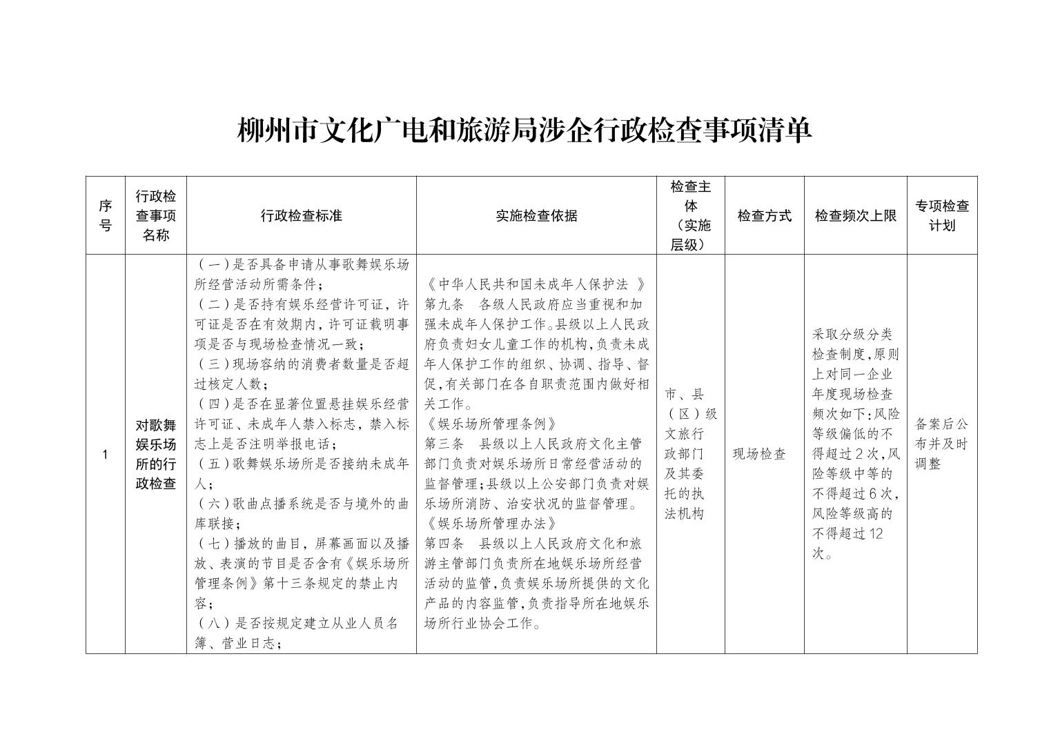
柳州市文化广电和旅游局涉企行政检查事项清单
来源:
柳州市文化广电和旅游局  |
发布日期:
2025-12-08 11:19  































分享本页面至:
































柳州市文化广电和旅游局涉企行政检查事项清单
来源: 柳州市文化广电和旅游局  | 发布日期: 2025-12-08 11:19





























